자연어 처리2017
트랜스포머 — Attention Is All You Need
셀프 어텐션 기반의 새로운 아키텍처를 발표

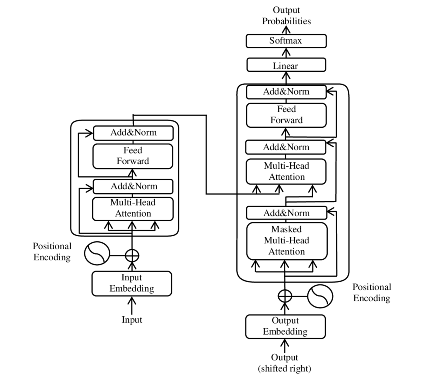
Transformer 아키텍처: 'Attention Is All You Need' 논문의 인코더-디코더 구조 (Wikimedia Commons)
트랜스포머는 RNN 없이 셀프 어텐션만으로 시퀀스를 처리합니다. 각 토큰이 다른 모든 토큰과의 관계를 동시에 계산하여 병렬 처리가 가능하고, 장거리 의존성을 잘 포착합니다.
핵심 수식
스케일드 닷-프로덕트 어텐션
포지셔널 인코딩
핵심 개념
셀프 어텐션
시퀀스 내 모든 토큰 쌍의 관련도를 동시에 계산하는 메커니즘
멀티헤드 어텐션
여러 개의 어텐션을 병렬로 수행하여 다양한 관계를 포착
포지셔널 인코딩
순서 정보가 없는 어텐션에 위치 정보를 주입하는 기법
주요 인물
아
아쉬쉬 바스와니
Transformer 논문 1저자 (Google Brain)
노
노암 샤지어(Noam Shazeer)
논문 시니어 저자, MoE 등 후속 연구
영향 & 의의
현대 AI의 근간. GPT, BERT, T5 등 거의 모든 대형 모델이 트랜스포머 기반이며, NLP를 넘어 비전(ViT), 오디오, 코드까지 확장되었습니다.